docs: update endpoints to use file-routing approach (#5397)
- Move the original guides for creating endpoints and middlewares to sub-sections in the Endpoints category. - Replace existing guides for endpoints and middlewares with the new approach. - Update all endpoints-related snippets across docs to use this new approach.
This commit is contained in:
@@ -8,7 +8,7 @@ import TabItem from '@theme/TabItem';
|
||||
|
||||
# How to Edit an Order
|
||||
|
||||
In this document, you’ll learn how to create an order edit using the Admin API endpoints.
|
||||
In this document, you’ll learn how to create an order edit using the Admin API Routes.
|
||||
|
||||
## Overview
|
||||
|
||||
@@ -80,7 +80,7 @@ You must have an existing order that you want to edit.
|
||||
|
||||
Before you can start making changes to an order, you have to create a new order edit.
|
||||
|
||||
To do that, send a request to the [Create an OrderEdit](https://docs.medusajs.com/api/admin#order-edits_postorderedits) endpoint:
|
||||
To do that, send a request to the [Create an OrderEdit API Route](https://docs.medusajs.com/api/admin#order-edits_postorderedits):
|
||||
|
||||
<Tabs groupId="request-type" isCodeTabs={true}>
|
||||
<TabItem value="client" label="Medusa JS Client" default>
|
||||
@@ -150,7 +150,7 @@ curl -L -X POST '<BACKEND_URL>/admin/order-edits' \
|
||||
</TabItem>
|
||||
</Tabs>
|
||||
|
||||
This endpoint has one required request body parameter `order_id` which is the ID of the order this edit is being created for.
|
||||
This API Route has one required request body parameter `order_id` which is the ID of the order this edit is being created for.
|
||||
|
||||
This request returns the Order Edit under the `order_edit` property.
|
||||
|
||||
@@ -174,7 +174,7 @@ You can only make changes to items that have not been fulfilled yet in the order
|
||||
|
||||
### Add an Item
|
||||
|
||||
To add a new item to the original order, send a request to the [Add Line Item](https://docs.medusajs.com/api/admin#order-edits_postordereditseditlineitems) endpoint:
|
||||
To add a new item to the original order, send a request to the [Add Line Item API Route](https://docs.medusajs.com/api/admin#order-edits_postordereditseditlineitems):
|
||||
|
||||
<Tabs groupId="request-type" isCodeTabs={true}>
|
||||
<TabItem value="client" label="Medusa JS Client" default>
|
||||
@@ -259,7 +259,7 @@ This request returns the Order Edit object. You can access returned item changes
|
||||
|
||||
You can edit an item’s quantity in the original order.
|
||||
|
||||
To update an item, send a request to the [Update Line Item](https://docs.medusajs.com/api/admin#order-edits_postordereditseditlineitemslineitem) endpoint:
|
||||
To update an item, send a request to the [Update Line Item API Route](https://docs.medusajs.com/api/admin#order-edits_postordereditseditlineitemslineitem):
|
||||
|
||||
<Tabs groupId="request-type" isCodeTabs={true}>
|
||||
<TabItem value="client" label="Medusa JS Client" default>
|
||||
@@ -342,7 +342,7 @@ This request returns the Order Edit object. You can access returned item changes
|
||||
|
||||
### Remove an Item
|
||||
|
||||
You can remove an item from the original order by sending a request to the [Remove Line Item](https://docs.medusajs.com/api/admin#order-edits_deleteordereditsordereditlineitemslineitem) endpoint:
|
||||
You can remove an item from the original order by sending a request to the [Remove Line Item API Route](https://docs.medusajs.com/api/admin#order-edits_deleteordereditsordereditlineitemslineitem):
|
||||
|
||||
<Tabs groupId="request-type" isCodeTabs={true}>
|
||||
<TabItem value="client" label="Medusa JS Client" default>
|
||||
@@ -413,7 +413,7 @@ This request returns the Order Edit object. You can access returned item changes
|
||||
|
||||
A merchant might make a mistake while making a change to the original order’s items. Using the Admin API, you can revert item changes previously created.
|
||||
|
||||
To revert an item change, send a request to the [Delete Item Change](https://docs.medusajs.com/api/admin#order-edits_deleteordereditsorderedititemchange) endpoint:
|
||||
To revert an item change, send a request to the [Delete Item Change API Route](https://docs.medusajs.com/api/admin#order-edits_deleteordereditsorderedititemchange):
|
||||
|
||||
<Tabs groupId="request-type" isCodeTabs={true}>
|
||||
<TabItem value="client" label="Medusa JS Client" default>
|
||||
@@ -491,7 +491,7 @@ This request returns an object with the following properties:
|
||||
|
||||
After an Order Edit is created and all the item changes are added, it must be moved into the request state.
|
||||
|
||||
To move an Order Edit into the request state, send a request to the [Request Confirmation](https://docs.medusajs.com/api/admin#order-edits_postordereditsordereditrequest) endpoint:
|
||||
To move an Order Edit into the request state, send a request to the [Request Confirmation API Route](https://docs.medusajs.com/api/admin#order-edits_postordereditsordereditrequest):
|
||||
|
||||
<Tabs groupId="request-type" isCodeTabs={true}>
|
||||
<TabItem value="client" label="Medusa JS Client" default>
|
||||
@@ -587,7 +587,7 @@ When the merchant force-confirms the order edit, however, it bypasses the paymen
|
||||
|
||||
This section covers how the Admin API can be used to force-confirm the Order Edit. You can refer to [this documentation to learn how to implement Order Edit confirmation on the storefront](../storefront/handle-order-edits.mdx).
|
||||
|
||||
To confirm an Order Edit, send a request to the [Confirm Order Edit](https://docs.medusajs.com/api/admin#order-edits_postordereditsordereditconfirm) endpoint:
|
||||
To confirm an Order Edit, send a request to the [Confirm Order Edit API Route](https://docs.medusajs.com/api/admin#order-edits_postordereditsordereditconfirm):
|
||||
|
||||
<Tabs groupId="request-type" isCodeTabs={true}>
|
||||
<TabItem value="client" label="Medusa JS Client" default>
|
||||
@@ -670,7 +670,7 @@ You can learn how to allow customers to authorize payment on the storefront in [
|
||||
|
||||
### Capture Payment
|
||||
|
||||
If the payment is authorized by the customer, it can be captured by sending a request to the [Capture Payment](https://docs.medusajs.com/api/admin#payments_postpaymentspaymentcapture) endpoint:
|
||||
If the payment is authorized by the customer, it can be captured by sending a request to the [Capture Payment API Route](https://docs.medusajs.com/api/admin#payments_postpaymentspaymentcapture):
|
||||
|
||||
<Tabs groupId="request-type" isCodeTabs={true}>
|
||||
<TabItem value="client" label="Medusa JS Client" default>
|
||||
@@ -736,7 +736,7 @@ It returns in the response the full Payment object.
|
||||
|
||||
When the total after the order edit is less than the original order total, the merchant can refund the difference to the customer.
|
||||
|
||||
To refund the difference to the customer, send a request to the [Refund Payment](https://docs.medusajs.com/api/admin#payments_postpaymentspaymentrefunds) endpoint:
|
||||
To refund the difference to the customer, send a request to the [Refund Payment API Route](https://docs.medusajs.com/api/admin#payments_postpaymentspaymentrefunds):
|
||||
|
||||
<Tabs groupId="request-type" isCodeTabs={true}>
|
||||
<TabItem value="client" label="Medusa JS Client" default>
|
||||
|
||||
@@ -58,7 +58,7 @@ You can learn more about [authenticating as an admin user in the API reference](
|
||||
|
||||
## View Order’s Claims
|
||||
|
||||
To view an order’s claims, you can retrieve the order using the [Get Order endpoint](https://docs.medusajs.com/api/admin#orders_getordersorder) and access the order’s claims:
|
||||
To view an order’s claims, you can retrieve the order using the [Get Order API Route](https://docs.medusajs.com/api/admin#orders_getordersorder) and access the order’s claims:
|
||||
|
||||
<Tabs groupId="request-type" isCodeTabs={true}>
|
||||
<TabItem value="client" label="Medusa JS Client" default>
|
||||
@@ -137,7 +137,7 @@ The request returns the order as an object. In that object, you can access an ar
|
||||
|
||||
## Create Claim
|
||||
|
||||
You can create a claim by sending a request to the [Create Claim endpoint](https://docs.medusajs.com/api/admin#orders_postordersorderclaims):
|
||||
You can create a claim by sending a request to the [Create Claim API Route](https://docs.medusajs.com/api/admin#orders_postordersorderclaims):
|
||||
|
||||
<Tabs groupId="request-type" isCodeTabs={true}>
|
||||
<TabItem value="client" label="Medusa JS Client" default>
|
||||
@@ -232,7 +232,7 @@ curl -L -X POST '<BACKEND_URL>/admin/orders/<ORDER_ID>/claims' \
|
||||
</TabItem>
|
||||
</Tabs>
|
||||
|
||||
This endpoint requires the order ID to be passed as a path parameter.
|
||||
This API Route requires the order ID to be passed as a path parameter.
|
||||
|
||||
In the request body, the following parameters are required:
|
||||
|
||||
@@ -255,7 +255,7 @@ The request returns the updated order as an object. You can access the order’s
|
||||
|
||||
## Update a Claim
|
||||
|
||||
You can update a claim by sending a request to the [Update Claim endpoint](https://docs.medusajs.com/api/admin#orders_postordersorderclaimsclaim):
|
||||
You can update a claim by sending a request to the [Update Claim API Route](https://docs.medusajs.com/api/admin#orders_postordersorderclaimsclaim):
|
||||
|
||||
<Tabs groupId="request-type" isCodeTabs={true}>
|
||||
<TabItem value="client" label="Medusa JS Client" default>
|
||||
@@ -330,7 +330,7 @@ curl -L -X POST '<BACKEND_URL>/admin/orders/<ORDER_ID>/claims/<CLAIM_ID>' \
|
||||
</TabItem>
|
||||
</Tabs>
|
||||
|
||||
This endpoint requires the ID of the order and the claim to be passed as path parameters.
|
||||
This API Route requires the ID of the order and the claim to be passed as path parameters.
|
||||
|
||||
In the request body, you can pass any of the claim’s fields that you want to update as parameters. In the example above, the `no_notification` field is updated.
|
||||
|
||||
@@ -346,7 +346,7 @@ Fulfillments are available on a claim object under the `fulfillments` property,
|
||||
|
||||
### Create Fulfillment
|
||||
|
||||
You can create a fulfillment for a claim by sending a request to the [Create Claim Fulfillment endpoint](https://docs.medusajs.com/api/admin#orders_postordersorderclaimsclaimfulfillments):
|
||||
You can create a fulfillment for a claim by sending a request to the [Create Claim Fulfillment API Route](https://docs.medusajs.com/api/admin#orders_postordersorderclaimsclaimfulfillments):
|
||||
|
||||
<Tabs groupId="request-type" isCodeTabs={true}>
|
||||
<TabItem value="client" label="Medusa JS Client" default>
|
||||
@@ -408,7 +408,7 @@ curl -L -X POST '<BACKEND_URL>/admin/orders/<ORDER_ID>/claims/<CLAIM_ID>/fulfill
|
||||
</TabItem>
|
||||
</Tabs>
|
||||
|
||||
This endpoint requires the order and claim IDs as path parameters.
|
||||
This API Route requires the order and claim IDs as path parameters.
|
||||
|
||||
In the request body, you can pass optional parameters such as `metadata` or `no_notification`. These parameters will be used to create the fulfillment. You can learn more about available request body parameters in the [API reference](https://docs.medusajs.com/api/admin#orders_postordersorderclaimsclaimfulfillments).
|
||||
|
||||
@@ -416,7 +416,7 @@ The request returns the updated order as an object. You can access the order’s
|
||||
|
||||
### Create a Shipment
|
||||
|
||||
You can create a shipment for a claim by sending a request to the [Create Claim Shipment endpoint](https://docs.medusajs.com/api/admin#orders_postordersorderclaimsclaimshipments):
|
||||
You can create a shipment for a claim by sending a request to the [Create Claim Shipment API Route](https://docs.medusajs.com/api/admin#orders_postordersorderclaimsclaimshipments):
|
||||
|
||||
<Tabs groupId="request-type" isCodeTabs={true}>
|
||||
<TabItem value="client" label="Medusa JS Client" default>
|
||||
@@ -490,7 +490,7 @@ curl -L -X POST '<BACKEND_URL>/admin/orders/<ORDER_ID>/claims/<CLAIM_ID>/shipmen
|
||||
</TabItem>
|
||||
</Tabs>
|
||||
|
||||
This endpoint requires the order and claim IDs as path parameters.
|
||||
This API Route requires the order and claim IDs as path parameters.
|
||||
|
||||
In the request body, it’s required to pass the `fulfillment_id` parameter, which is the ID of the fulfillment the shipment is being created for. You can pass other optional parameters, such as an array of tracking numbers. You can learn more in the [API reference](https://docs.medusajs.com/api/admin#orders_postordersorderclaimsclaimshipments).
|
||||
|
||||
@@ -508,7 +508,7 @@ You can’t cancel a fulfillment that has a shipment
|
||||
|
||||
:::
|
||||
|
||||
You can cancel a fulfillment by sending a request to the [Cancel Fulfillment endpoint](https://docs.medusajs.com/api/admin#orders_postordersclaimfulfillmentscancel):
|
||||
You can cancel a fulfillment by sending a request to the [Cancel Fulfillment API Route](https://docs.medusajs.com/api/admin#orders_postordersclaimfulfillmentscancel):
|
||||
|
||||
<Tabs groupId="request-type" isCodeTabs={true}>
|
||||
<TabItem value="client" label="Medusa JS Client" default>
|
||||
@@ -576,7 +576,7 @@ curl -L -X POST '<BACKEND_URL>/admin/orders/<ORDER_ID>/claims/<CLAIM_ID>/fulfill
|
||||
</TabItem>
|
||||
</Tabs>
|
||||
|
||||
This endpoint requires the order, claim, and fulfillment IDs to be passed as path parameters.
|
||||
This API Route requires the order, claim, and fulfillment IDs to be passed as path parameters.
|
||||
|
||||
The request returns the updated order as an object. You can access the claims using the `claims` property of the order object, which is an array of claim objects.
|
||||
|
||||
@@ -592,7 +592,7 @@ You can’t cancel a claim that has been refunded. You must also cancel the clai
|
||||
|
||||
:::
|
||||
|
||||
You can cancel a claim by sending a request to the [Cancel Claim endpoint](https://docs.medusajs.com/api/admin#orders_postordersclaimcancel):
|
||||
You can cancel a claim by sending a request to the [Cancel Claim API Route](https://docs.medusajs.com/api/admin#orders_postordersclaimcancel):
|
||||
|
||||
<Tabs groupId="request-type" isCodeTabs={true}>
|
||||
<TabItem value="client" label="Medusa JS Client" default>
|
||||
@@ -651,7 +651,7 @@ curl -L -X POST '<BACKEND_URL>/admin/orders/<ORDER_ID>/claims/<CLAIM_ID>/cancel'
|
||||
</TabItem>
|
||||
</Tabs>
|
||||
|
||||
This endpoint requires the order and claim IDs as path parameters.
|
||||
This API Route requires the order and claim IDs as path parameters.
|
||||
|
||||
The request returns the updated order as an object. You can access the claims using the `claims` property of the order object, which is an array of claim objects.
|
||||
|
||||
|
||||
@@ -52,7 +52,7 @@ You can learn more about [authenticating as an admin user in the API reference](
|
||||
|
||||
## List Draft Orders
|
||||
|
||||
You can list draft orders by sending a request to the [List Draft Orders endpoint](https://docs.medusajs.com/api/admin#draft-orders_getdraftorders):
|
||||
You can list draft orders by sending a request to the [List Draft Orders API Route](https://docs.medusajs.com/api/admin#draft-orders_getdraftorders):
|
||||
|
||||
<Tabs groupId="request-type" isCodeTabs={true}>
|
||||
<TabItem value="client" label="Medusa JS Client" default>
|
||||
@@ -117,7 +117,7 @@ curl -L -X GET '<BACKEND_URL>/admin/draft-orders' \
|
||||
</TabItem>
|
||||
</Tabs>
|
||||
|
||||
This endpoint does not require any path or query parameters. You can pass search or pagination query parameters as explained in the [API reference](https://docs.medusajs.com/api/admin#draft-orders_getdraftorders).
|
||||
This API Route doesn't require any path or query parameters. You can pass search or pagination query parameters as explained in the [API reference](https://docs.medusajs.com/api/admin#draft-orders_getdraftorders).
|
||||
|
||||
The request returns an array of draft order objects along with [pagination parameters](https://docs.medusajs.com/api/admin#pagination).
|
||||
|
||||
@@ -125,7 +125,7 @@ The request returns an array of draft order objects along with [pagination param
|
||||
|
||||
## Create a Draft Order
|
||||
|
||||
You can create a draft order by sending a request to the [Create Draft Order endpoint](https://docs.medusajs.com/api/admin#draft-orders_postdraftorders):
|
||||
You can create a draft order by sending a request to the [Create Draft Order API Route](https://docs.medusajs.com/api/admin#draft-orders_postdraftorders):
|
||||
|
||||
<Tabs groupId="request-type" isCodeTabs={true}>
|
||||
<TabItem value="client" label="Medusa JS Client" default>
|
||||
@@ -277,7 +277,7 @@ curl -L -X POST '<BACKEND_URL>/admin/draft-orders' \
|
||||
</TabItem>
|
||||
</Tabs>
|
||||
|
||||
This endpoint requires the following request body parameters:
|
||||
This API Route requires the following request body parameters:
|
||||
|
||||
- `email`: a string indicating the email of the customer to associate this draft order with.
|
||||
- `region_id`: a string indicating the ID of the region this draft order belongs to.
|
||||
@@ -298,7 +298,7 @@ The request returns the created draft order as an object.
|
||||
|
||||
## Retrieve Draft Order
|
||||
|
||||
You can retrieve a draft order by sending a request to the [Get Draft Order endpoint](https://docs.medusajs.com/api/admin#draft-orders_getdraftordersdraftorder):
|
||||
You can retrieve a draft order by sending a request to the [Get Draft Order API Route](https://docs.medusajs.com/api/admin#draft-orders_getdraftordersdraftorder):
|
||||
|
||||
<Tabs groupId="request-type" isCodeTabs={true}>
|
||||
<TabItem value="client" label="Medusa JS Client" default>
|
||||
@@ -358,7 +358,7 @@ curl -L -X GET '<BACKEND_URL>/admin/draft-orders/<DRAFT_ORDER_ID>' \
|
||||
</TabItem>
|
||||
</Tabs>
|
||||
|
||||
This endpoint requires the draft order’s ID as a path parameter.
|
||||
This API Route requires the draft order’s ID as a path parameter.
|
||||
|
||||
The request returns the draft order as an object.
|
||||
|
||||
@@ -366,7 +366,7 @@ The request returns the draft order as an object.
|
||||
|
||||
## Update Draft Order
|
||||
|
||||
You can update a draft order by sending a request to the [Update Draft Order endpoint](https://docs.medusajs.com/api/admin#draft-orders_postdraftordersdraftorder):
|
||||
You can update a draft order by sending a request to the [Update Draft Order API Route](https://docs.medusajs.com/api/admin#draft-orders_postdraftordersdraftorder):
|
||||
|
||||
<Tabs groupId="request-type" isCodeTabs={true}>
|
||||
<TabItem value="client" label="Medusa JS Client" default>
|
||||
@@ -439,7 +439,7 @@ curl -L -X POST '<BACKEND_URL>/admin/draft-orders/<DRAFT_ORDER_ID>' \
|
||||
</TabItem>
|
||||
</Tabs>
|
||||
|
||||
This endpoint requires the draft order’s ID as a path parameter.
|
||||
This API Route requires the draft order’s ID as a path parameter.
|
||||
|
||||
In the request body, you can pass any of the draft order’s fields to update. In the example above, you update the `email` field. Check out the [API reference](https://docs.medusajs.com/api/admin#draft-orders_postdraftordersdraftorder) to learn about other accepted request body parameters.
|
||||
|
||||
@@ -451,7 +451,7 @@ The request returns the updated draft order as an object.
|
||||
|
||||
### Add Line Items
|
||||
|
||||
You can add line items to a draft order by sending a request to the [Create Line Items endpoint](https://docs.medusajs.com/api/admin#draft-orders_postdraftordersdraftorderlineitems):
|
||||
You can add line items to a draft order by sending a request to the [Create Line Items API Route](https://docs.medusajs.com/api/admin#draft-orders_postdraftordersdraftorderlineitems):
|
||||
|
||||
<Tabs groupId="request-type" isCodeTabs={true}>
|
||||
<TabItem value="client" label="Medusa JS Client" default>
|
||||
@@ -526,7 +526,7 @@ curl -L -X POST '<BACKEND_URL>/admin/draft-orders/<DRAFT_ORDER_ID>/line-items' \
|
||||
</TabItem>
|
||||
</Tabs>
|
||||
|
||||
This endpoint requires the ID of the draft order as a path parameter.
|
||||
This API Route requires the ID of the draft order as a path parameter.
|
||||
|
||||
In the request body, it’s required to pass the `quantity` parameter, which is a number indicating the quantity of the item in the draft order. You can also pass other optional parameters based on the type of line item you’re adding.
|
||||
|
||||
@@ -541,7 +541,7 @@ The request returns the updated draft order as an object. You can access the dra
|
||||
|
||||
### Update Line Item
|
||||
|
||||
You can update a line item by sending a request to the [Update Line Item endpoint](https://docs.medusajs.com/api/admin#draft-orders_postdraftordersdraftorderlineitemsitem):
|
||||
You can update a line item by sending a request to the [Update Line Item API Route](https://docs.medusajs.com/api/admin#draft-orders_postdraftordersdraftorderlineitemsitem):
|
||||
|
||||
<Tabs groupId="request-type" isCodeTabs={true}>
|
||||
<TabItem value="client" label="Medusa JS Client" default>
|
||||
@@ -617,7 +617,7 @@ curl -L -X POST '<BACKEND_URL>/admin/draft-orders/<DRAFT_ORDER_ID>/line-items/<I
|
||||
</TabItem>
|
||||
</Tabs>
|
||||
|
||||
This endpoint requires the draft order and line item’s IDs as path parameters.
|
||||
This API Route requires the draft order and line item’s IDs as path parameters.
|
||||
|
||||
In the request body, you can pass any of the line item’s fields as parameters to update them. In the example above, you pass the `quantity` parameter to update the quantity of the item. Check out the [API reference](https://docs.medusajs.com/api/admin#draft-orders_postdraftordersdraftorderlineitemsitem) for a full list of request body parameters.
|
||||
|
||||
@@ -625,7 +625,7 @@ The request returns the updated draft order as an object. You can access the dra
|
||||
|
||||
### Delete Line Item
|
||||
|
||||
You can delete a line item by sending a request to the [Delete Line Item endpoint](https://docs.medusajs.com/api/admin#draft-orders_deletedraftordersdraftorderlineitemsitem):
|
||||
You can delete a line item by sending a request to the [Delete Line Item API Route](https://docs.medusajs.com/api/admin#draft-orders_deletedraftordersdraftorderlineitemsitem):
|
||||
|
||||
<Tabs groupId="request-type" isCodeTabs={true}>
|
||||
<TabItem value="client" label="Medusa JS Client" default>
|
||||
@@ -686,7 +686,7 @@ curl -L -X DELETE '<BACKEND_URL>/admin/draft-orders/<DRAFT_ORDER_ID>/line-items/
|
||||
</TabItem>
|
||||
</Tabs>
|
||||
|
||||
This endpoint requires the draft order and line item’s IDs as path parameters.
|
||||
This API Route requires the draft order and line item’s IDs as path parameters.
|
||||
|
||||
The request returns the updated draft order as an object. You can access the draft order’s items by accessing the `carts` property in the draft item, then the `items` property. The `items` property is an array of line item objects.
|
||||
|
||||
@@ -696,7 +696,7 @@ The request returns the updated draft order as an object. You can access the dra
|
||||
|
||||
Registering the draft order’s payment leads to authorizing and capturing the payment using the `system` payment method. This would complete the draft order and create an order from it.
|
||||
|
||||
You can register the draft order payment by sending a request to the [Register Draft Order Payment endpoint](https://docs.medusajs.com/api/admin#draft-orders_postdraftordersdraftorderregisterpayment):
|
||||
You can register the draft order payment by sending a request to the [Register Draft Order Payment API Route](https://docs.medusajs.com/api/admin#draft-orders_postdraftordersdraftorderregisterpayment):
|
||||
|
||||
<Tabs groupId="request-type" isCodeTabs={true}>
|
||||
<TabItem value="client" label="Medusa JS Client" default>
|
||||
@@ -755,7 +755,7 @@ curl -L -X POST '<BACKEND_URL>/admin/draft-orders/<DRAFT_ORDER_ID>/pay' \
|
||||
</TabItem>
|
||||
</Tabs>
|
||||
|
||||
This endpoint requires the draft order’s ID as a path parameter.
|
||||
This API Route requires the draft order’s ID as a path parameter.
|
||||
|
||||
The request returns the order created from the draft order as an object.
|
||||
|
||||
@@ -763,7 +763,7 @@ The request returns the order created from the draft order as an object.
|
||||
|
||||
## Delete a Draft Order
|
||||
|
||||
You can delete a draft order by sending a request to the [Delete Draft Order endpoint](https://docs.medusajs.com/api/admin#draft-orders_deletedraftordersdraftorder):
|
||||
You can delete a draft order by sending a request to the [Delete Draft Order API Route](https://docs.medusajs.com/api/admin#draft-orders_deletedraftordersdraftorder):
|
||||
|
||||
<Tabs groupId="request-type" isCodeTabs={true}>
|
||||
<TabItem value="client" label="Medusa JS Client" default>
|
||||
@@ -822,7 +822,7 @@ curl -L -X DELETE '<BACKEND_URL>/admin/draft-orders/<DRAFT_ORDER_ID>' \
|
||||
</TabItem>
|
||||
</Tabs>
|
||||
|
||||
This endpoint requires the draft order’s ID as a path parameter.
|
||||
This API Route requires the draft order’s ID as a path parameter.
|
||||
|
||||
The request returns the following fields:
|
||||
|
||||
|
||||
@@ -60,7 +60,7 @@ You can learn more about [authenticating as an admin user in the API reference](
|
||||
|
||||
## List Orders
|
||||
|
||||
You can list orders by sending a request to the [List Orders endpoint](https://docs.medusajs.com/api/admin#orders_getorders):
|
||||
You can list orders by sending a request to the [List Orders API Route](https://docs.medusajs.com/api/admin#orders_getorders):
|
||||
|
||||
<Tabs groupId="request-type" isCodeTabs={true}>
|
||||
<TabItem value="client" label="Medusa JS Client" default>
|
||||
@@ -123,13 +123,13 @@ curl -L -X GET '<BACKEND_URL>/admin/orders' \
|
||||
</TabItem>
|
||||
</Tabs>
|
||||
|
||||
This endpoint does not require any path parameters. You can pass it query parameters to filter the orders received.
|
||||
This API Route doesn't require any path parameters. You can pass it query parameters to filter the orders received.
|
||||
|
||||
The request returns an array of orders along with [pagination fields](https://docs.medusajs.com/api/admin#pagination).
|
||||
|
||||
### Filter Orders
|
||||
|
||||
This endpoint accepts a variety of query parameters that allow you to filter orders. You can check available query parameters in the [API reference](https://docs.medusajs.com/api/admin#orders_getorders).
|
||||
This API Route accepts a variety of query parameters that allow you to filter orders. You can check available query parameters in the [API reference](https://docs.medusajs.com/api/admin#orders_getorders).
|
||||
|
||||
For example, you can filter the orders by one or more status:
|
||||
|
||||
@@ -380,7 +380,7 @@ curl -L -X GET '<BACKEND_URL>/admin/orders?status[]=completed&sales_channel_id[]
|
||||
|
||||
## Retrieve an Order
|
||||
|
||||
You can retrieve an order by sending a request to the [Get an Order endpoint](https://docs.medusajs.com/api/admin#orders_getordersorder):
|
||||
You can retrieve an order by sending a request to the [Get an Order API Route](https://docs.medusajs.com/api/admin#orders_getordersorder):
|
||||
|
||||
<Tabs groupId="request-type" isCodeTabs={true}>
|
||||
<TabItem value="client" label="Medusa JS Client" default>
|
||||
@@ -440,7 +440,7 @@ curl -L -X GET '<BACKEND_URL>/admin/orders/<ORDER_ID>' \
|
||||
</TabItem>
|
||||
</Tabs>
|
||||
|
||||
This endpoint requires the order ID to be passed as a path parameter.
|
||||
This API Route requires the order ID to be passed as a path parameter.
|
||||
|
||||
The request returns the full order as an object.
|
||||
|
||||
@@ -461,7 +461,7 @@ Updating an order’s details can include updating its:
|
||||
- Shipping Method
|
||||
- `no_notification` property
|
||||
|
||||
You can update any of the above details of an order by sending a request to the [Update an Order endpoint](https://docs.medusajs.com/api/admin#orders_postordersorder):
|
||||
You can update any of the above details of an order by sending a request to the [Update an Order API Route](https://docs.medusajs.com/api/admin#orders_postordersorder):
|
||||
|
||||
<Tabs groupId="request-type" isCodeTabs={true}>
|
||||
<TabItem value="client" label="Medusa JS Client" default>
|
||||
@@ -534,7 +534,7 @@ curl -L -X POST '<BACKEND_URL>/admin/orders/<ORDER_ID>' \
|
||||
</TabItem>
|
||||
</Tabs>
|
||||
|
||||
This endpoint requires the order’s ID to be passed as a path parameter.
|
||||
This API Route requires the order’s ID to be passed as a path parameter.
|
||||
|
||||
In the request body parameters, you can pass any of the order’s fields mentioned earlier that you want to update. In the example above, you edit the email associated with the order. You can learn about other available request body parameters in the [API reference](https://docs.medusajs.com/api/admin#orders_postordersorder).
|
||||
|
||||
@@ -546,7 +546,7 @@ The request returns the updated order as an object.
|
||||
|
||||
### Capture an Order’s Payment
|
||||
|
||||
You can capture an order’s payment by sending a request to the [Capture Order’s Payment endpoint](https://docs.medusajs.com/api/admin#orders_postordersordercapture):
|
||||
You can capture an order’s payment by sending a request to the [Capture Order’s Payment API Route](https://docs.medusajs.com/api/admin#orders_postordersordercapture):
|
||||
|
||||
<Tabs groupId="request-type" isCodeTabs={true}>
|
||||
<TabItem value="client" label="Medusa JS Client" default>
|
||||
@@ -606,7 +606,7 @@ curl -L -X POST '<BACKEND_URL>/admin/orders/<ORDER_ID>/capture' \
|
||||
</TabItem>
|
||||
</Tabs>
|
||||
|
||||
This endpoint requires the Order ID as a path parameter.
|
||||
This API Route requires the Order ID as a path parameter.
|
||||
|
||||
The request returns the updated order as an object.
|
||||
|
||||
@@ -614,7 +614,7 @@ The request returns the updated order as an object.
|
||||
|
||||
You can refund an amount that is less than `order.refundable_amount`.
|
||||
|
||||
To refund payment, send a request to the [Refund Payment endpoint](https://docs.medusajs.com/api/admin#orders_postordersorderrefunds):
|
||||
To refund payment, send a request to the [Refund Payment API Route](https://docs.medusajs.com/api/admin#orders_postordersorderrefunds):
|
||||
|
||||
<Tabs groupId="request-type" isCodeTabs={true}>
|
||||
<TabItem value="client" label="Medusa JS Client" default>
|
||||
@@ -691,7 +691,7 @@ curl -L -X POST '<BACKEND_URL>/admin/orders/<ORDER_ID>/refund' \
|
||||
</TabItem>
|
||||
</Tabs>
|
||||
|
||||
This endpoint requires the order’s ID to be passed as a path parameter.
|
||||
This API Route requires the order’s ID to be passed as a path parameter.
|
||||
|
||||
The following parameters are required in the request body parameters:
|
||||
|
||||
@@ -708,7 +708,7 @@ The request returns the updated order as an object.
|
||||
|
||||
### Create a Fulfillment
|
||||
|
||||
You can create a fulfillment by sending a request to the [Create a Fulfillment endpoint](https://docs.medusajs.com/api/admin#orders_postordersorderfulfillments):
|
||||
You can create a fulfillment by sending a request to the [Create a Fulfillment API Route](https://docs.medusajs.com/api/admin#orders_postordersorderfulfillments):
|
||||
|
||||
<Tabs groupId="request-type" isCodeTabs={true}>
|
||||
<TabItem value="client" label="Medusa JS Client" default>
|
||||
@@ -801,7 +801,7 @@ curl -L -X POST '<BACKEND_URL>/admin/orders/<ORDER_ID>/fulfillment' \
|
||||
</TabItem>
|
||||
</Tabs>
|
||||
|
||||
This endpoint requires the order’s ID to be passed as a path parameter.
|
||||
This API Route requires the order’s ID to be passed as a path parameter.
|
||||
|
||||
In the request body, the `items` parameter is required. It’s an array of objects that are the items to fulfill. You can fulfill all items in the order or some items.
|
||||
|
||||
@@ -816,7 +816,7 @@ The request returns the updated order as an object.
|
||||
|
||||
### Create Shipment
|
||||
|
||||
You can create a shipment for a fulfillment by sending a request to the [Create Shipment endpoint](https://docs.medusajs.com/api/admin#orders_postordersordershipment):
|
||||
You can create a shipment for a fulfillment by sending a request to the [Create Shipment API Route](https://docs.medusajs.com/api/admin#orders_postordersordershipment):
|
||||
|
||||
<Tabs groupId="request-type" isCodeTabs={true}>
|
||||
<TabItem value="client" label="Medusa JS Client" default>
|
||||
@@ -889,7 +889,7 @@ curl -L -X POST '<BACKEND_URL>/admin/orders/<ORDER_ID>/shipment' \
|
||||
</TabItem>
|
||||
</Tabs>
|
||||
|
||||
This endpoint requires passing the order’s ID as a path parameter.
|
||||
This API Route requires passing the order’s ID as a path parameter.
|
||||
|
||||
In the request body, the `fulfillment_id` parameter is required. Its value is the ID of the fulfillment to create the shipment for. You can also pass other optional body parameters as explained in the [API reference](https://docs.medusajs.com/api/admin#orders_postordersordershipment).
|
||||
|
||||
@@ -897,7 +897,7 @@ The request returns the updated order as an object.
|
||||
|
||||
### Cancel Fulfillment
|
||||
|
||||
You can cancel a fulfillment by sending a request to the [Cancel Fulfillment endpoint](https://docs.medusajs.com/api/admin#orders_postordersorderfulfillmentscancel):
|
||||
You can cancel a fulfillment by sending a request to the [Cancel Fulfillment API Route](https://docs.medusajs.com/api/admin#orders_postordersorderfulfillmentscancel):
|
||||
|
||||
<Tabs groupId="request-type" isCodeTabs={true}>
|
||||
<TabItem value="client" label="Medusa JS Client" default>
|
||||
@@ -958,7 +958,7 @@ curl -L -X POST '<BACKEND_URL>/admin/orders/<ORDER_ID>/fulfillments/<FUL_ID>/can
|
||||
</TabItem>
|
||||
</Tabs>
|
||||
|
||||
This endpoint requires passing the order’s ID and fulfillment ID as path parameters.
|
||||
This API Route requires passing the order’s ID and fulfillment ID as path parameters.
|
||||
|
||||
The request returns the updated order as an object.
|
||||
|
||||
@@ -966,7 +966,7 @@ The request returns the updated order as an object.
|
||||
|
||||
## Completing an Order
|
||||
|
||||
You can mark an order completed, changing its status, by sending a request to the [Complete an Order endpoint](https://docs.medusajs.com/api/admin#orders_postordersordercomplete):
|
||||
You can mark an order completed, changing its status, by sending a request to the [Complete an Order API Route](https://docs.medusajs.com/api/admin#orders_postordersordercomplete):
|
||||
|
||||
<Tabs groupId="request-type" isCodeTabs={true}>
|
||||
<TabItem value="client" label="Medusa JS Client" default>
|
||||
@@ -1025,7 +1025,7 @@ curl -L -X POST '<BACKEND_URL>/admin/orders/<ORDER_ID>/complete' \
|
||||
</TabItem>
|
||||
</Tabs>
|
||||
|
||||
This endpoint requires the order ID to be passed as a path parameter.
|
||||
This API Route requires the order ID to be passed as a path parameter.
|
||||
|
||||
The request returns the updated order as an object.
|
||||
|
||||
@@ -1033,7 +1033,7 @@ The request returns the updated order as an object.
|
||||
|
||||
## Cancel an Order
|
||||
|
||||
You can cancel an order by sending a request to the [Cancel Order endpoint](https://docs.medusajs.com/api/admin#orders_postordersordercancel):
|
||||
You can cancel an order by sending a request to the [Cancel Order API Route](https://docs.medusajs.com/api/admin#orders_postordersordercancel):
|
||||
|
||||
<Tabs groupId="request-type" isCodeTabs={true}>
|
||||
<TabItem value="client" label="Medusa JS Client" default>
|
||||
@@ -1092,7 +1092,7 @@ curl -L -X POST '<BACKEND_URL>/admin/orders/<ORDER_ID>/cancel' \
|
||||
</TabItem>
|
||||
</Tabs>
|
||||
|
||||
This endpoint requires the order ID to be passed as a path parameter.
|
||||
This API Route requires the order ID to be passed as a path parameter.
|
||||
|
||||
The request returns the updated order as an object.
|
||||
|
||||
@@ -1100,7 +1100,7 @@ The request returns the updated order as an object.
|
||||
|
||||
## Archive Order
|
||||
|
||||
You can archive an order by sending a request to the [Archive Order endpoint](https://docs.medusajs.com/api/admin#orders_postordersorderarchive):
|
||||
You can archive an order by sending a request to the [Archive Order API Route](https://docs.medusajs.com/api/admin#orders_postordersorderarchive):
|
||||
|
||||
<Tabs groupId="request-type" isCodeTabs={true}>
|
||||
<TabItem value="client" label="Medusa JS Client" default>
|
||||
@@ -1159,7 +1159,7 @@ curl -L -X POST '<BACKEND_URL>/admin/orders/<ORDER_ID>/archive' \
|
||||
</TabItem>
|
||||
</Tabs>
|
||||
|
||||
This endpoint requires the order ID to be passed as a path parameter.
|
||||
This API Route requires the order ID to be passed as a path parameter.
|
||||
|
||||
The request returns the updated order as an object.
|
||||
|
||||
|
||||
@@ -57,7 +57,7 @@ Return reasons allow you to specify why an item is returned. They are especially
|
||||
|
||||
### List Return Reasons
|
||||
|
||||
You can list available return reasons using the [List Return Reasons endpoint](https://docs.medusajs.com/api/admin#return-reasons_getreturnreasons):
|
||||
You can list available return reasons using the [List Return Reasons API Route](https://docs.medusajs.com/api/admin#return-reasons_getreturnreasons):
|
||||
|
||||
<Tabs groupId="request-type" isCodeTabs={true}>
|
||||
<TabItem value="client" label="Medusa JS Client" default>
|
||||
@@ -124,13 +124,13 @@ curl -L -X GET '<BACKEND_URL>/admin/return-reasons' \
|
||||
</TabItem>
|
||||
</Tabs>
|
||||
|
||||
This endpoint does not require or accept any path or query parameters.
|
||||
This API Route doesn't require or accept any path or query parameters.
|
||||
|
||||
The request returns an array of return reason objects.
|
||||
|
||||
### Create a Return Reason
|
||||
|
||||
You can create a return reason using the [Create Return Reason endpoint](https://docs.medusajs.com/api/admin#return-reasons_postreturnreasons):
|
||||
You can create a return reason using the [Create Return Reason API Route](https://docs.medusajs.com/api/admin#return-reasons_postreturnreasons):
|
||||
|
||||
<Tabs groupId="request-type" isCodeTabs={true}>
|
||||
<TabItem value="client" label="Medusa JS Client" default>
|
||||
@@ -205,7 +205,7 @@ curl -L -X POST '<BACKEND_URL>/admin/return-reasons' \
|
||||
</TabItem>
|
||||
</Tabs>
|
||||
|
||||
This endpoint requires the following request body parameters:
|
||||
This API Route requires the following request body parameters:
|
||||
|
||||
- `label`: a string that will be used as the label of the return reason. This is typically the label shown to the customer or the merchant.
|
||||
- `value`: a string that is unique among return reasons. It is typically used internally for identification
|
||||
@@ -216,7 +216,7 @@ This request returns the created return reason as an object.
|
||||
|
||||
### Update a Return Reason
|
||||
|
||||
You can update a return reason by sending a request to the [Update Return Reason endpoint](https://docs.medusajs.com/api/admin#return-reasons_postreturnreasonsreason):
|
||||
You can update a return reason by sending a request to the [Update Return Reason API Route](https://docs.medusajs.com/api/admin#return-reasons_postreturnreasonsreason):
|
||||
|
||||
<Tabs groupId="request-type" isCodeTabs={true}>
|
||||
<TabItem value="client" label="Medusa JS Client" default>
|
||||
@@ -289,7 +289,7 @@ curl -L -X POST '<BACKEND_URL>/admin/return-reasons/<REASON_ID>' \
|
||||
</TabItem>
|
||||
</Tabs>
|
||||
|
||||
This endpoint requires the return reason ID to be passed as a path parameter.
|
||||
This API Route requires the return reason ID to be passed as a path parameter.
|
||||
|
||||
In the request body, you can pass any of the return reason’s fields that you want to update as parameters. In the example above, the label is passed in the request body to be updated.
|
||||
|
||||
@@ -297,7 +297,7 @@ The request returns the updated return reason as an object.
|
||||
|
||||
### Delete a Return Reason
|
||||
|
||||
You can delete a return reason by sending a request to the [Delete Return Reason endpoint](https://docs.medusajs.com/api/admin#return-reasons_deletereturnreason):
|
||||
You can delete a return reason by sending a request to the [Delete Return Reason API Route](https://docs.medusajs.com/api/admin#return-reasons_deletereturnreason):
|
||||
|
||||
<Tabs groupId="request-type" isCodeTabs={true}>
|
||||
<TabItem value="client" label="Medusa JS Client" default>
|
||||
@@ -356,7 +356,7 @@ curl -L -X DELETE '<BACKEND_URL>/admin/return-reasons/<REASON_ID>' \
|
||||
</TabItem>
|
||||
</Tabs>
|
||||
|
||||
This endpoint requires the return reason ID as a path parameter.
|
||||
This API Route requires the return reason ID as a path parameter.
|
||||
|
||||
The request returns the following fields:
|
||||
|
||||
@@ -370,11 +370,11 @@ The request returns the following fields:
|
||||
|
||||
:::note
|
||||
|
||||
You can view all returns in your commerce system, regardless of which order they belong to, using the [List Returns endpoint](https://docs.medusajs.com/api/admin#return-reasons_getreturnreasons).
|
||||
You can view all returns in your commerce system, regardless of which order they belong to, using the [List Returns API Route](https://docs.medusajs.com/api/admin#return-reasons_getreturnreasons).
|
||||
|
||||
:::
|
||||
|
||||
When you retrieve an order using the [Get Order endpoint](https://docs.medusajs.com/api/admin#orders_getordersorder), you can access the returns within the order object:
|
||||
When you retrieve an order using the [Get Order API Route](https://docs.medusajs.com/api/admin#orders_getordersorder), you can access the returns within the order object:
|
||||
|
||||
<Tabs groupId="request-type" isCodeTabs={true}>
|
||||
<TabItem value="client" label="Medusa JS Client" default>
|
||||
@@ -445,7 +445,7 @@ curl -L -X GET '<BACKEND_URL>/admin/orders/<ORDER_ID>' \
|
||||
</TabItem>
|
||||
</Tabs>
|
||||
|
||||
This endpoint requires the order ID as a path parameter.
|
||||
This API Route requires the order ID as a path parameter.
|
||||
|
||||
The request returns the order as an object. In that object, you can access an array of return objects using the property `returns` of the order object.
|
||||
|
||||
@@ -453,7 +453,7 @@ The request returns the order as an object. In that object, you can access an ar
|
||||
|
||||
## View a Swap’s Return
|
||||
|
||||
You can retrieve a swap either using the Get Order endpoint as explained [here](./manage-swaps.mdx#view-orders-swaps), or using the [List Swaps](https://docs.medusajs.com/api/admin#swaps_getswaps) or [Get Swap endpoint](https://docs.medusajs.com/api/admin#swaps_getswapsswap).
|
||||
You can retrieve a swap either using the Get Order API Route as explained [here](./manage-swaps.mdx#view-orders-swaps), or using the [List Swaps](https://docs.medusajs.com/api/admin#swaps_getswaps) or [Get Swap](https://docs.medusajs.com/api/admin#swaps_getswapsswap) API Routes.
|
||||
|
||||
In a swap object, the swap’s return is available under the `return_order` property.
|
||||
|
||||
@@ -461,13 +461,13 @@ In a swap object, the swap’s return is available under the `return_order` prop
|
||||
|
||||
## View a Claim’s Return
|
||||
|
||||
You can retrieve a claim using the Get Order endpoint as explained [here](./manage-claims#view-orders-claims). In a claim object, the claim’s return is available under the `return_order` property.
|
||||
You can retrieve a claim using the Get Order API Route as explained [here](./manage-claims#view-orders-claims). In a claim object, the claim’s return is available under the `return_order` property.
|
||||
|
||||
---
|
||||
|
||||
## Mark a Return as Received
|
||||
|
||||
You can mark a return as received by sending a request to the [Receive a Return endpoint](https://docs.medusajs.com/api/admin#returns_postreturnsreturnreceive):
|
||||
You can mark a return as received by sending a request to the [Receive a Return API Route](https://docs.medusajs.com/api/admin#returns_postreturnsreturnreceive):
|
||||
|
||||
<Tabs groupId="request-type" isCodeTabs={true}>
|
||||
<TabItem value="client" label="Medusa JS Client" default>
|
||||
@@ -555,7 +555,7 @@ curl -L -X POST '<BACKEND_URL>/admin/returns/<RETURN_ID>/receive' \
|
||||
</TabItem>
|
||||
</Tabs>
|
||||
|
||||
This endpoint requires the ID of the return as a path parameter.
|
||||
This API Route requires the ID of the return as a path parameter.
|
||||
|
||||
In the request body, the `items` parameter is required. It’s an array of objects having the following properties:
|
||||
|
||||
@@ -576,7 +576,7 @@ A received return can’t be canceled.
|
||||
|
||||
:::
|
||||
|
||||
You can cancel a return by sending a request to the [Cancel Return endpoint](https://docs.medusajs.com/api/admin#returns_postreturnsreturncancel):
|
||||
You can cancel a return by sending a request to the [Cancel Return API Route](https://docs.medusajs.com/api/admin#returns_postreturnsreturncancel):
|
||||
|
||||
<Tabs groupId="request-type" isCodeTabs={true}>
|
||||
<TabItem value="client" label="Medusa JS Client" default>
|
||||
@@ -635,7 +635,7 @@ curl -L -X POST '<BACKEND_URL>/admin/returns/<RETURN_ID>/cancel' \
|
||||
</TabItem>
|
||||
</Tabs>
|
||||
|
||||
This endpoint requires the return ID to be passed as a path parameter.
|
||||
This API Route requires the return ID to be passed as a path parameter.
|
||||
|
||||
The request returns one of the following object types:
|
||||
|
||||
|
||||
@@ -61,11 +61,11 @@ You can learn more about [authenticating as an admin user in the API reference](
|
||||
|
||||
:::note
|
||||
|
||||
If you want to view all swaps in your system, and not swaps specific to an order, you can use the [List Swaps endpoint](https://docs.medusajs.com/api/admin#swaps_getswaps) instead.
|
||||
If you want to view all swaps in your system, and not swaps specific to an order, you can use the [List Swaps API Route](https://docs.medusajs.com/api/admin#swaps_getswaps) instead.
|
||||
|
||||
:::
|
||||
|
||||
You can view an order’s swaps by retrieving the order using the [Get Order endpoint](https://docs.medusajs.com/api/admin#orders_getordersorder):
|
||||
You can view an order’s swaps by retrieving the order using the [Get Order API Route](https://docs.medusajs.com/api/admin#orders_getordersorder):
|
||||
|
||||
<Tabs groupId="request-type" isCodeTabs={true}>
|
||||
<TabItem value="client" label="Medusa JS Client" default>
|
||||
@@ -135,7 +135,7 @@ curl -L -X GET '<BACKEND_URL>/admin/orders/<ORDER_ID>' \
|
||||
</TabItem>
|
||||
</Tabs>
|
||||
|
||||
This endpoint requires the order ID to be passed as a path parameter.
|
||||
This API Route requires the order ID to be passed as a path parameter.
|
||||
|
||||
The request returns the order as an object. The order’s swaps are available under the `swaps` property, which is an array of swap objects.
|
||||
|
||||
@@ -145,7 +145,7 @@ The request returns the order as an object. The order’s swaps are available un
|
||||
|
||||
Processing a swap’s payment can mean either refunding or capturing payment, depending on the value of `difference_due` of the swap. If the `difference_due` is less than 0, then the payment should be refunded. If it’s greater than 0, then the payment should be captured. If it’s 0, no payment processing is performed.
|
||||
|
||||
Regardless of whether you need to refund or capture the payment, you can process the swap’s payment by sending a request to the [Process Swap Payment endpoint](https://docs.medusajs.com/api/admin#orders_postordersorderswapsswapprocesspayment):
|
||||
Regardless of whether you need to refund or capture the payment, you can process the swap’s payment by sending a request to the [Process Swap Payment API Route](https://docs.medusajs.com/api/admin#orders_postordersorderswapsswapprocesspayment):
|
||||
|
||||
<Tabs groupId="request-type" isCodeTabs={true}>
|
||||
<TabItem value="client" label="Medusa JS Client" default>
|
||||
@@ -206,7 +206,7 @@ curl -L -X POST '<BACKEND_URL>/admin/orders/<ORDER_ID>/swaps/<SWAP_ID>/process-p
|
||||
</TabItem>
|
||||
</Tabs>
|
||||
|
||||
This endpoint requires the order ID and the swap ID as path parameters.
|
||||
This API Route requires the order ID and the swap ID as path parameters.
|
||||
|
||||
The request returns the updated order as an object. You can access the swaps of the order in the `order.swaps` property. It’s an array of swap objects.
|
||||
|
||||
@@ -220,7 +220,7 @@ Fulfillments are available on a swap object under the `fulfillments` property, w
|
||||
|
||||
### Create a Fulfillment
|
||||
|
||||
You can create a fulfillment for a swap by sending a request to the [Create Swap Fulfillment endpoint](https://docs.medusajs.com/api/admin#orders_postordersorderswapsswapfulfillments):
|
||||
You can create a fulfillment for a swap by sending a request to the [Create Swap Fulfillment API Route](https://docs.medusajs.com/api/admin#orders_postordersorderswapsswapfulfillments):
|
||||
|
||||
<Tabs groupId="request-type" isCodeTabs={true}>
|
||||
<TabItem value="client" label="Medusa JS Client" default>
|
||||
@@ -284,7 +284,7 @@ curl -L -X POST '<BACKEND_URL>/admin/orders/<ORDER_ID>/swaps/<SWAP_ID>/fulfillme
|
||||
</TabItem>
|
||||
</Tabs>
|
||||
|
||||
This endpoint requires the order ID and swap ID as path parameters.
|
||||
This API Route requires the order ID and swap ID as path parameters.
|
||||
|
||||
In the request body, you can pass optional parameters such as `metadata` or `no_notification`. These parameters will be used to create the fulfillment. You can learn more about available request body parameters in the [API reference](https://docs.medusajs.com/api/admin#orders_postordersorderswapsswapfulfillments).
|
||||
|
||||
@@ -292,7 +292,7 @@ The request returns the updated order as an object. You can access the order’s
|
||||
|
||||
### Create a Shipment
|
||||
|
||||
You can create a shipment for a swap’s fulfillment using the [Create Swap Shipment endpoint](https://docs.medusajs.com/api/admin#orders_postordersorderswapsswapshipments):
|
||||
You can create a shipment for a swap’s fulfillment using the [Create Swap Shipment API Route](https://docs.medusajs.com/api/admin#orders_postordersorderswapsswapshipments):
|
||||
|
||||
<Tabs groupId="request-type" isCodeTabs={true}>
|
||||
<TabItem value="client" label="Medusa JS Client" default>
|
||||
@@ -368,7 +368,7 @@ curl -L -X POST '<BACKEND_URL>/admin/orders/<ORDER_ID>/swaps/<SWAP_ID>/shipments
|
||||
</TabItem>
|
||||
</Tabs>
|
||||
|
||||
This endpoint expects the order and swap IDs to be passed as path parameters.
|
||||
This API Route expects the order and swap IDs to be passed as path parameters.
|
||||
|
||||
In the request body, it’s required to pass the `fulfillment_id` parameter, which is the ID of the fulfillment the shipment is being created for. You can pass other optional parameters, such as an array of tracking numbers. You can learn more in the [API reference](https://docs.medusajs.com/api/admin#tag/Orders/operation/PostOrdersOrderSwapsSwapShipments).
|
||||
|
||||
@@ -386,7 +386,7 @@ You can’t cancel a fulfillment that has a shipment
|
||||
|
||||
:::
|
||||
|
||||
You can cancel a fulfillment by sending a request to the [Cancel Swap Fulfillment endpoint](https://docs.medusajs.com/api/admin#orders_postordersswapfulfillmentscancel):
|
||||
You can cancel a fulfillment by sending a request to the [Cancel Swap Fulfillment API Route](https://docs.medusajs.com/api/admin#orders_postordersswapfulfillmentscancel):
|
||||
|
||||
<Tabs groupId="request-type" isCodeTabs={true}>
|
||||
<TabItem value="client" label="Medusa JS Client" default>
|
||||
@@ -454,7 +454,7 @@ curl -L -X POST '<BACKEND_URL>/admin/orders/<ORDER_ID>/swaps/<SWAP_ID>/fulfillme
|
||||
</TabItem>
|
||||
</Tabs>
|
||||
|
||||
This endpoint requires the order, swap, and fulfillment IDs to be passed as path parameters.
|
||||
This API Route requires the order, swap, and fulfillment IDs to be passed as path parameters.
|
||||
|
||||
The request returns the updated order as an object. You can access the swaps using the `swaps` property of the order object, which is an array of swap objects.
|
||||
|
||||
@@ -470,7 +470,7 @@ You can’t cancel a swap that has been refunded. You must also cancel all swap
|
||||
|
||||
:::
|
||||
|
||||
You can cancel a swap by sending a request to the [Cancel Swap endpoint](https://docs.medusajs.com/api/admin#orders_postordersswapcancel):
|
||||
You can cancel a swap by sending a request to the [Cancel Swap API Route](https://docs.medusajs.com/api/admin#orders_postordersswapcancel):
|
||||
|
||||
<Tabs groupId="request-type" isCodeTabs={true}>
|
||||
<TabItem value="client" label="Medusa JS Client" default>
|
||||
@@ -531,7 +531,7 @@ curl -L -X POST '<BACKEND_URL>/admin/orders/<ORDER_ID>/swaps/<SWAP_ID>/cancel' \
|
||||
</TabItem>
|
||||
</Tabs>
|
||||
|
||||
This endpoint requires the order and swap IDs as path parameters.
|
||||
This API Route requires the order and swap IDs as path parameters.
|
||||
|
||||
The request returns the updated order as an object. You can access the swaps using the `swaps` property of the order object, which is an array of swap objects.
|
||||
|
||||
|
||||
@@ -32,19 +32,19 @@ There are other important attributes discussed in later sections. Check out the
|
||||
|
||||
Claims are created in Medusa by an admin (typically a merchant). They are created on an order, and depending on the claim’s type the admin can specify details like the amount to be refunded, or the items to be returned and the new items to replace them.
|
||||
|
||||
You can create a claim either using the [Create Claim endpoint](https://docs.medusajs.com/api/admin#orders_postordersorderclaims) or using the `ClaimService`'s [create method](../../references/services/classes/ClaimService.md#create). This section explains the process within the Create Claim endpoint, with a focus on the `create` method.
|
||||
You can create a claim either using the [Create Claim API Route](https://docs.medusajs.com/api/admin#orders_postordersorderclaims) or using the `ClaimService`'s [create method](../../references/services/classes/ClaimService.md#create). This section explains the process within the Create Claim API Route, with a focus on the `create` method.
|
||||
|
||||
### Idempotency Key
|
||||
|
||||
An Idempotency Key is a unique key associated with a claim. It is generated when the claim creation process is started by the admin using the [Create Claim endpoint](https://docs.medusajs.com/api/admin#orders_postordersorderclaims) and can be used to retry the claim creation safely if an error occurs. The idempotency key is stored in the `ClaimOrder` entity in the attribute `idempotency_key`.
|
||||
An Idempotency Key is a unique key associated with a claim. It is generated when the claim creation process is started by the admin using the [Create Claim API Route](https://docs.medusajs.com/api/admin#orders_postordersorderclaims) and can be used to retry the claim creation safely if an error occurs. The idempotency key is stored in the `ClaimOrder` entity in the attribute `idempotency_key`.
|
||||
|
||||
You can learn more about idempotency keys [here](../../development/idempotency-key/overview.mdx).
|
||||
|
||||
### Create Claim Endpoint Process
|
||||
### Create Claim API Route Process
|
||||
|
||||
The following flow is implemented within the Create Claim endpoint:
|
||||
The following flow is implemented within the Create Claim API Route:
|
||||
|
||||

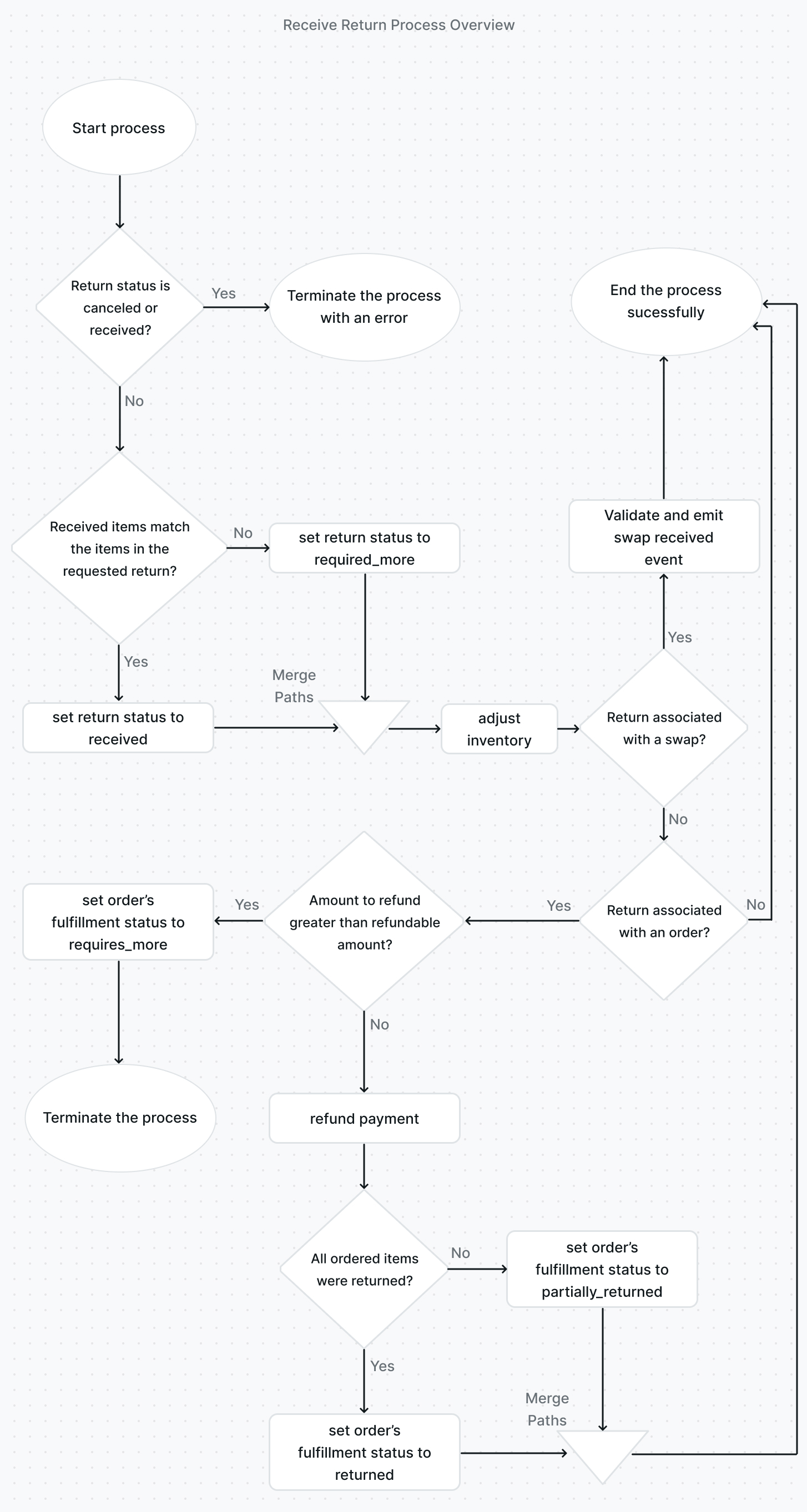
|
||||

|
||||
|
||||
1. When the idempotency key’s recovery point is `started`, the creation of the claim is started using the `ClaimService`'s [create method](../../references/services/classes/ClaimService.md#create). If the claim is created successfully, the idempotency key’s recovery point is changed to `claim_created`. In the `create` method:
|
||||
1. If the type of the claim is `refund` and no refund amount is set, the refund amount is calculated based on the items in the claim using the `ClaimService`'s [getRefundTotalForClaimLinesOnOrder method](../../references/services/classes/ClaimService.md#getrefundtotalforclaimlinesonorder).
|
||||
@@ -63,19 +63,19 @@ The following flow is implemented within the Create Claim endpoint:
|
||||
|
||||
If a claim’s type is `replace`, an admin can create a [fulfillment](./fulfillments.md) for the additional items that should be sent to the customer.
|
||||
|
||||
A fulfillment can be created either using the [Create Claim Fulfillment endpoint](https://docs.medusajs.com/api/admin#orders_postordersorderclaimsclaimfulfillments) or the `ClaimService`'s [createFulfillment method](../../references/services/classes/ClaimService.md#createfulfillment).
|
||||
A fulfillment can be created either using the [Create Claim Fulfillment API Route](https://docs.medusajs.com/api/admin#orders_postordersorderclaimsclaimfulfillments) or the `ClaimService`'s [createFulfillment method](../../references/services/classes/ClaimService.md#createfulfillment).
|
||||
|
||||
:::note
|
||||
|
||||
The endpoint handles updating the inventory and reservations. So, if you choose to use the `createFulfillment` method, you should implement that within your code.
|
||||
The API Route handles updating the inventory and reservations. So, if you choose to use the `createFulfillment` method, you should implement that within your code.
|
||||
|
||||
:::
|
||||
|
||||
By default, when a fulfillment is created, the claim’s `fulfillment_status` is set to `fulfilled`. However, if any of the item’s quantity isn’t fulfilled successfully, the `fulfillment_status` is set to `requires_action`.
|
||||
|
||||
After creating a fulfillment, you can create a shipment for the fulfillment either using the [Create Claim Shipment endpoint](https://docs.medusajs.com/api/admin#orders_postordersorderclaimsclaimshipments) or the `ClaimService`'s [createShipment method](../../references/services/classes/ClaimService.md#createshipment). If only some of the items and their quantities are shipped, the `fulfillment_status` of the claim is set to `partially_shipped`. Otherwise, if all items and quantities are shipped, the `fulfillment_status` of the claim is set to `shipped`.
|
||||
After creating a fulfillment, you can create a shipment for the fulfillment either using the [Create Claim Shipment API Route](https://docs.medusajs.com/api/admin#orders_postordersorderclaimsclaimshipments) or the `ClaimService`'s [createShipment method](../../references/services/classes/ClaimService.md#createshipment). If only some of the items and their quantities are shipped, the `fulfillment_status` of the claim is set to `partially_shipped`. Otherwise, if all items and quantities are shipped, the `fulfillment_status` of the claim is set to `shipped`.
|
||||
|
||||
You can alternatively cancel a fulfillment either using the [Cancel Claim Fulfillment endpoint](https://docs.medusajs.com/api/admin#tag/Orders/operation/PostOrdersClaimFulfillmentsCancel) or the `ClaimService`'s [cancelFulfillment method](../../references/services/classes/ClaimService.md#cancelfulfillment). This would change the `fulfillment_status` of the claim to `canceled`.
|
||||
You can alternatively cancel a fulfillment either using the [Cancel Claim Fulfillment API Route](https://docs.medusajs.com/api/admin#tag/Orders/operation/PostOrdersClaimFulfillmentsCancel) or the `ClaimService`'s [cancelFulfillment method](../../references/services/classes/ClaimService.md#cancelfulfillment). This would change the `fulfillment_status` of the claim to `canceled`.
|
||||
|
||||
---
|
||||
|
||||
@@ -87,7 +87,7 @@ A claim's return can be marked as received, which would adjust the inventory and
|
||||
|
||||
## Cancel a Claim
|
||||
|
||||
An admin can cancel a claim if it hasn’t been refunded either using the [Cancel Claim endpoint](https://docs.medusajs.com/api/admin#orders_postordersclaimcancel) or the `ClaimService`'s [cancel method](../../references/services/classes/ClaimService.md#cancel).
|
||||
An admin can cancel a claim if it hasn’t been refunded either using the [Cancel Claim API Route](https://docs.medusajs.com/api/admin#orders_postordersclaimcancel) or the `ClaimService`'s [cancel method](../../references/services/classes/ClaimService.md#cancel).
|
||||
|
||||
If any fulfillments were created, they must be canceled first. Similarly, if the claim is associated with a return, the return must be canceled first.
|
||||
|
||||
|
||||
@@ -32,7 +32,7 @@ There are other important attributes discussed in later sections. Check out the
|
||||
|
||||
## How Draft Orders Work
|
||||
|
||||
You have full freedom in how you choose to implement creating draft orders. This section explains how it’s created in the Medusa backend using the [Create Draft Order](https://docs.medusajs.com/api/admin#draft-orders_postdraftorders) and [Register Payment](https://docs.medusajs.com/api/admin#draft-orders_postdraftordersdraftorderregisterpayment) endpoints.
|
||||
You have full freedom in how you choose to implement creating draft orders. This section explains how it’s created in the Medusa backend using the [Create Draft Order](https://docs.medusajs.com/api/admin#draft-orders_postdraftorders) and [Register Payment](https://docs.medusajs.com/api/admin#draft-orders_postdraftordersdraftorderregisterpayment) API Routes.
|
||||
|
||||
A draft order is created using the `DraftOrderService`'s [create method](../../references/services/classes/DraftOrderService.md#create). Within that method, a cart is created along with it. The cart is used to store the order’s details, such as the draft order’s items, shipping options, and more. The cart has the type `draft_order`.
|
||||
|
||||
@@ -42,7 +42,7 @@ The payment must be authorized before the cart can be completed, which can be do
|
||||
|
||||
:::note
|
||||
|
||||
In the Register Payment endpoint, the `system` payment method is used by default as the payment session of the cart. This means that the authorization and capturing of the payment don’t actually trigger any processes with existing payment processors integrated into your Medusa backend. It’s expected that the merchant will handle these processes manually.
|
||||
In the Register Payment API Route, the `system` payment method is used by default as the payment session of the cart. This means that the authorization and capturing of the payment don’t actually trigger any processes with existing payment processors integrated into your Medusa backend. It’s expected that the merchant will handle these processes manually.
|
||||
|
||||
:::
|
||||
|
||||
|
||||
@@ -182,7 +182,7 @@ Medusa provides the necessary infrastructure and tooling that allows automating
|
||||
|
||||
The Medusa backend facilitates automating these flows by allowing the customer to submit a [return](https://docs.medusajs.com/api/store#returns_postreturns) or [swap](https://docs.medusajs.com/api/store#swaps_postswaps) requests through the store APIs. The merchant can then review and handle these requests. This eliminates the need for the customer to perform the same action through customer support or other means.
|
||||
|
||||
You can also integrate these flows within bigger processes that trigger requesting or creating these flows. It can be done through core APIs, [custom endpoints](../../development/endpoints/overview.mdx), or [custom services](../../development/services/overview.mdx). You can also listen to events related to orders such as [Order](../../development/events/events-list.md#order-events) or [Swap](../../development/events/events-list.md#swap-events) events with [subscribers](../../development/events/subscribers.mdx) to perform asynchronous actions.
|
||||
You can also integrate these flows within bigger processes that trigger requesting or creating these flows. It can be done through core APIs, [custom API Routes](../../development/api-routes/overview.mdx), or [custom services](../../development/services/overview.mdx). You can also listen to events related to orders such as [Order](../../development/events/events-list.md#order-events) or [Swap](../../development/events/events-list.md#swap-events) events with [subscribers](../../development/events/subscribers.mdx) to perform asynchronous actions.
|
||||
|
||||
---
|
||||
|
||||
|
||||
@@ -50,7 +50,7 @@ You can learn more about idempotency keys [here](../../development/idempotency-k
|
||||
|
||||
This section explains how the return is created by the customer or any type of client. This is the process created within the Medusa core.
|
||||
|
||||
The following process occurs within the Create Return storefront endpoint:
|
||||
The following process occurs within the Create Return storefront API Route:
|
||||
|
||||

|
||||
|
||||
@@ -63,7 +63,7 @@ After this process, the return will be available for the merchant or the admin t
|
||||
|
||||
Marking a return as received would refund the amount to the customer and adjust the store’s inventory for the returned items.
|
||||
|
||||
The following process occurs within the [Receive Return admin endpoint](https://docs.medusajs.com/api/admin#returns_postreturnsreturnreceive):
|
||||
The following process occurs within the [Receive Return admin API Route](https://docs.medusajs.com/api/admin#returns_postreturnsreturnreceive):
|
||||
|
||||

|
||||
|
||||
@@ -79,7 +79,7 @@ The following process occurs within the [Receive Return admin endpoint](https://
|
||||
|
||||
### Cancel a Return
|
||||
|
||||
The merchant can cancel a return if it hasn’t be marked as `received` before. This can be done either using the `ReturnService`'s [cancel method](../../references/services/classes/ReturnService.md#cancel) or using the [Cancel Return endpoint](https://docs.medusajs.com/api/admin#returns_postreturnsreturncancel).
|
||||
The merchant can cancel a return if it hasn’t be marked as `received` before. This can be done either using the `ReturnService`'s [cancel method](../../references/services/classes/ReturnService.md#cancel) or using the [Cancel Return API Route](https://docs.medusajs.com/api/admin#returns_postreturnsreturncancel).
|
||||
|
||||
Canceling a return would change its status to canceled.
|
||||
|
||||
|
||||
@@ -57,7 +57,7 @@ When a customer wants to create a return, they must choose the items they want t
|
||||
|
||||
### Showing Return Shipping Options
|
||||
|
||||
You can optionally allow customers to choose a return shipping option that they’ll use to return the items. To show the customers the available return shipping options, send a request to the Get [Shipping Options endpoint](https://docs.medusajs.com/api/store#shipping-options_getshippingoptions):
|
||||
You can optionally allow customers to choose a return shipping option that they’ll use to return the items. To show the customers the available return shipping options, send a request to the Get [Shipping Options API Route](https://docs.medusajs.com/api/store#shipping-options_getshippingoptions):
|
||||
|
||||
<Tabs groupId="request-type" isCodeTabs={true}>
|
||||
<TabItem value="client" label="Medusa JS Client" default>
|
||||
@@ -121,7 +121,7 @@ fetch(`<BACKEND_URL>/store/shipping-options?is_return=true`, {
|
||||
</TabItem>
|
||||
</Tabs>
|
||||
|
||||
This endpoint allows you to pass the `is_return` query parameter to indicate whether the shipping options should be return shipping options. You can learn about other available filters in the [API reference](https://docs.medusajs.com/api/store#shipping-options_getshippingoptions).
|
||||
This API Route allows you to pass the `is_return` query parameter to indicate whether the shipping options should be return shipping options. You can learn about other available filters in the [API reference](https://docs.medusajs.com/api/store#shipping-options_getshippingoptions).
|
||||
|
||||
The request returns an array of shipping option objects.
|
||||
|
||||
@@ -129,7 +129,7 @@ The request returns an array of shipping option objects.
|
||||
|
||||
## Step 2: Create Return
|
||||
|
||||
You can create the return by sending a request to the [Create Return endpoint](https://docs.medusajs.com/api/store#returns_postreturns):
|
||||
You can create the return by sending a request to the [Create Return API Route](https://docs.medusajs.com/api/store#returns_postreturns):
|
||||
|
||||
<Tabs groupId="request-type" isCodeTabs={true}>
|
||||
<TabItem value="client" label="Medusa JS Client" default>
|
||||
@@ -215,7 +215,7 @@ fetch(`<BACKEND_URL>/store/returns`, {
|
||||
</TabItem>
|
||||
</Tabs>
|
||||
|
||||
This endpoint requires the following request body parameters:
|
||||
This API Route requires the following request body parameters:
|
||||
|
||||
- `order_id`: a string indicating the ID of the order to create the return for.
|
||||
- `items`: an array of objects, each object being an item from the order to return. Each object must have the following properties:
|
||||
|
||||
@@ -60,7 +60,7 @@ You can optionally allow customers to choose a return shipping option that they
|
||||
|
||||
## Step 2: Create the Swap
|
||||
|
||||
After collecting the swap details in step 1, you can create a swap in the Medusa backend by sending a request to the [Create Swap endpoint](https://docs.medusajs.com/api/store#swaps_postswaps):
|
||||
After collecting the swap details in step 1, you can create a swap in the Medusa backend by sending a request to the [Create Swap API Route](https://docs.medusajs.com/api/store#swaps_postswaps):
|
||||
|
||||
<Tabs groupId="request-type" isCodeTabs={true}>
|
||||
<TabItem value="client" label="Medusa JS Client" default>
|
||||
@@ -158,7 +158,7 @@ fetch(`<BACKEND_URL>/store/swaps`, {
|
||||
</TabItem>
|
||||
</Tabs>
|
||||
|
||||
This endpoint requires the following request body parameters:
|
||||
This API Route requires the following request body parameters:
|
||||
|
||||
- `order_id`: a string indicating the ID of the order that this swap is created for.
|
||||
- `return_items`: an array of objects, each object being the item to return. Each object should have the following properties:
|
||||
@@ -188,7 +188,7 @@ When you complete the cart, the returned `type` field can be used to indicate th
|
||||
|
||||
### Retrieve Swap by Cart ID
|
||||
|
||||
During your checkout flow, you might need to retrieve the swap using the cart’s ID. For example, if you want to display the swap’s details after the cart is successfully completed. You can do that using the [Get by Cart ID endpoint](https://docs.medusajs.com/api/store#swaps_getswapsswapcartid):
|
||||
During your checkout flow, you might need to retrieve the swap using the cart’s ID. For example, if you want to display the swap’s details after the cart is successfully completed. You can do that using the [Get by Cart ID API Route](https://docs.medusajs.com/api/store#swaps_getswapsswapcartid):
|
||||
|
||||
<Tabs groupId="request-type" isCodeTabs={true}>
|
||||
<TabItem value="client" label="Medusa JS Client" default>
|
||||
@@ -240,7 +240,7 @@ fetch(`<BACKEND_URL>/store/swaps/${cartId}`, {
|
||||
</TabItem>
|
||||
</Tabs>
|
||||
|
||||
This endpoint requires the ID of the cart as a path parameter.
|
||||
This API Route requires the ID of the cart as a path parameter.
|
||||
|
||||
The request returns the swap as an object.
|
||||
|
||||
|
||||
@@ -70,7 +70,7 @@ You must have an existing order edit in the “request” state.
|
||||
|
||||
## Retrieve an Order Edit
|
||||
|
||||
You can retrieve a single order edit by its ID by sending a request to the [Get Order Edit](https://docs.medusajs.com/api/store#order-edits_getordereditsorderedit) endpoint:
|
||||
You can retrieve a single order edit by its ID by sending a request to the [Get Order Edit API Route](https://docs.medusajs.com/api/store#order-edits_getordereditsorderedit):
|
||||
|
||||
<Tabs groupId="request-type" isCodeTabs={true}>
|
||||
<TabItem value="client" label="Medusa JS Client" default>
|
||||
@@ -191,14 +191,14 @@ If `difference_due` is less than 0, then the amount will be refunded to the cust
|
||||
|
||||
:::note
|
||||
|
||||
This section explains how to authorize the payment using one payment processor and payment session. However, payment collections allow customers to pay in installments or with more than one provider. You can learn more about how to do that using the [batch endpoints of the Payment APIs](https://docs.medusajs.com/api/store#payment-collections_postpaymentcollectionssessionsbatchauthorize)
|
||||
This section explains how to authorize the payment using one payment processor and payment session. However, payment collections allow customers to pay in installments or with more than one provider. You can learn more about how to do that using the [batch routes of the Payment APIs](https://docs.medusajs.com/api/store#payment-collections_postpaymentcollectionssessionsbatchauthorize)
|
||||
|
||||
:::
|
||||
|
||||
If `difference_due` is greater than 0, then additional payment from the customer is required. In this case, you must implement these steps to allow the customer to authorize the payment:
|
||||
|
||||
1. Show the customer the available payment processors. These can be retrieved from the details of [the region of the order](https://docs.medusajs.com/api/store#regions_getregions).
|
||||
2. When the customer selects the payment processor, initialize the payment session of that provider in the payment collection. You can do that by sending a request to the [Manage Payment Sessions](https://docs.medusajs.com/api/store#payment-collections_postpaymentcollectionspaymentcollectionsessionsbatch) endpoint, passing it the payment collection’s ID as a path parameter, and the payment processor's ID as a request body parameter:
|
||||
2. When the customer selects the payment processor, initialize the payment session of that provider in the payment collection. You can do that by sending a request to the [Manage Payment Sessions API Route](https://docs.medusajs.com/api/store#payment-collections_postpaymentcollectionspaymentcollectionsessionsbatch), passing it the payment collection’s ID as a path parameter, and the payment processor's ID as a request body parameter:
|
||||
|
||||
<Tabs groupId="request-type" isCodeTabs={true}>
|
||||
<TabItem value="client" label="Medusa JS Client" default>
|
||||
@@ -267,7 +267,7 @@ fetch(
|
||||
</Tabs>
|
||||
|
||||
1. Show the customer the payment details form based on the payment session’s provider. For example, if the provider ID of a payment session is `stripe`, you must show Stripe’s card component to enter the customer’s card details.
|
||||
2. Authorize the payment using the payment processor. The [Authorize Payment Session](https://docs.medusajs.com/api/store#payment-collections_postpaymentcollectionssessionssessionauthorize) endpoint accepts the payment collection’s ID and the ID of the payment session as path parameters:
|
||||
2. Authorize the payment using the payment processor. The [Authorize Payment Session API Route](https://docs.medusajs.com/api/store#payment-collections_postpaymentcollectionssessionssessionauthorize) accepts the payment collection’s ID and the ID of the payment session as path parameters:
|
||||
|
||||
<Tabs groupId="request-type" isCodeTabs={true}>
|
||||
<TabItem value="client" label="Medusa JS Client" default>
|
||||
@@ -335,7 +335,7 @@ After performing the above steps, you can [complete the Order Edit](#complete-th
|
||||
|
||||
## Complete the Order Edit
|
||||
|
||||
To confirm and complete the order edit, send a request to the [Complete Order Edit](https://docs.medusajs.com/api/store#order-edits_postordereditsordereditcomplete) endpoint:
|
||||
To confirm and complete the order edit, send a request to the [Complete Order Edit API Route](https://docs.medusajs.com/api/store#order-edits_postordereditsordereditcomplete):
|
||||
|
||||
<Tabs groupId="request-type" isCodeTabs={true}>
|
||||
<TabItem value="client" label="Medusa JS Client" default>
|
||||
@@ -402,7 +402,7 @@ If the payment isn’t authorized first, the order edit completion will fail.
|
||||
|
||||
## Decline an Order Edit
|
||||
|
||||
If the customer wants to decline the Order Edit, you can do that by sending a request to the Decline Order Edit endpoint:
|
||||
If the customer wants to decline the Order Edit, you can do that by sending a request to the Decline Order Edit API Route:
|
||||
|
||||
<Tabs groupId="request-type" isCodeTabs={true}>
|
||||
<TabItem value="client" label="Medusa JS Client" default>
|
||||
|
||||
@@ -77,7 +77,7 @@ In addition, it is assumed you already have a logged-in customer before performi
|
||||
|
||||
When the customer wants to claim an order, they must supply its ID.
|
||||
|
||||
To allow the customer to claim an order, send a request to the Claim an Order endpoint:
|
||||
To allow the customer to claim an order, send a request to the Claim an Order API Route:
|
||||
|
||||
<Tabs groupId="request-type" isCodeTabs={true}>
|
||||
<TabItem value="client" label="Medusa JS Client" default>
|
||||
@@ -135,7 +135,7 @@ The customer at this point will receive an email with a link to verify their cla
|
||||
|
||||
The link in the email that the customer receives should be a page in your storefront that accepts a `token` query parameter.
|
||||
|
||||
Then, you send a request to the Verify Claim Order endpoint:
|
||||
Then, you send a request to the Verify Claim Order API Route:
|
||||
|
||||
<Tabs groupId="request-type" isCodeTabs={true}>
|
||||
<TabItem value="client" label="Medusa JS Client" default>
|
||||
|
||||
@@ -36,7 +36,7 @@ If you follow the Medusa React code blocks, it's assumed you already have [Medus
|
||||
|
||||
Retrieving an order by its ID is useful for different scenarios, such as using an order details page. You can use this method for both logged in and guest customers.
|
||||
|
||||
You can retrieve an order by its ID using the [Get Order endpoint](https://docs.medusajs.com/api/store#orders_getordersorder):
|
||||
You can retrieve an order by its ID using the [Get Order API Route](https://docs.medusajs.com/api/store#orders_getordersorder):
|
||||
|
||||
<Tabs groupId="request-type" isCodeTabs={true}>
|
||||
<TabItem value="client" label="Medusa JS Client" default>
|
||||
@@ -88,7 +88,7 @@ fetch(`<BACKEND_URL>/store/orders/${orderId}`, {
|
||||
</TabItem>
|
||||
</Tabs>
|
||||
|
||||
This endpoint requires the order’s ID to be passed as a path parameter. You can utilize the [expand](https://docs.medusajs.com/api/store#expanding-fields) and [fields](https://docs.medusajs.com/api/store#selecting-fields) query parameters to select parameters and relations to return.
|
||||
This API Route requires the order’s ID to be passed as a path parameter. You can utilize the [expand](https://docs.medusajs.com/api/store#expanding-fields) and [fields](https://docs.medusajs.com/api/store#selecting-fields) query parameters to select parameters and relations to return.
|
||||
|
||||
The request returns the order as an object.
|
||||
|
||||
@@ -98,7 +98,7 @@ The request returns the order as an object.
|
||||
|
||||
Display IDs allow you to show human-readable IDs to your customers. Retrieving an order by its display ID is useful in many situations, such as allowing customers to look up their orders with a search field. This method of retrieving an order can be used for both logged-in customers and guest customers.
|
||||
|
||||
You can retrieve an order by its display ID using the [Look Up Order endpoint](https://docs.medusajs.com/api/store#orders_getorders):
|
||||
You can retrieve an order by its display ID using the [Look Up Order API Route](https://docs.medusajs.com/api/store#orders_getorders):
|
||||
|
||||
<Tabs groupId="request-type" isCodeTabs={true}>
|
||||
<TabItem value="client" label="Medusa JS Client" default>
|
||||
@@ -158,12 +158,12 @@ fetch(`<BACKEND_URL>/store/orders?display_id=1&email=user@example.com`, {
|
||||
</TabItem>
|
||||
</Tabs>
|
||||
|
||||
This endpoint requires two query parameters:
|
||||
This API Route requires two query parameters:
|
||||
|
||||
- `display_id`: a string indicating display ID of the order. If you already have an order object, you can retrieve the display ID using `order.display_id`.
|
||||
- `email`: a string indicating the email associated with the order.
|
||||
|
||||
You can pass other query parameters to filter the orders even further, and the endpoint will return the first order that matches the filters. Learn more about available query parameters in the [API reference](https://docs.medusajs.com/api/store#orders_getorders).
|
||||
You can pass other query parameters to filter the orders even further, and the API Route will return the first order that matches the filters. Learn more about available query parameters in the [API reference](https://docs.medusajs.com/api/store#orders_getorders).
|
||||
|
||||
The request returns the order as an object.
|
||||
|
||||
@@ -173,7 +173,7 @@ The request returns the order as an object.
|
||||
|
||||
In certain scenarios, you may need to retrieve an order’s details using the ID of the cart associated with the order. This can be useful when showing a success page after a cart is completed and an order is placed.
|
||||
|
||||
You can retrieve an order by the cart ID using the [Get by Cart ID endpoint](https://docs.medusajs.com/api/store#orders_getordersordercartid):
|
||||
You can retrieve an order by the cart ID using the [Get by Cart ID API Route](https://docs.medusajs.com/api/store#orders_getordersordercartid):
|
||||
|
||||
<Tabs groupId="request-type" isCodeTabs={true}>
|
||||
<TabItem value="client" label="Medusa JS Client" default>
|
||||
@@ -225,7 +225,7 @@ fetch(`<BACKEND_URL>/store/orders/cart/${cartId}`, {
|
||||
</TabItem>
|
||||
</Tabs>
|
||||
|
||||
This endpoint requires the ID of the cart as a path parameter.
|
||||
This API Route requires the ID of the cart as a path parameter.
|
||||
|
||||
The request returns the order as an object.
|
||||
|
||||
|
||||
@@ -47,7 +47,7 @@ You can learn more about idempotency keys [here](../../development/idempotency-k
|
||||
|
||||
### Swap Creation Process
|
||||
|
||||
The customer starts by creating their swap, which can be done through the Create Swap endpoint. In this endpoint, the following steps are implemented:
|
||||
The customer starts by creating their swap, which can be done through the Create Swap API Route. In this API Route, the following steps are implemented:
|
||||
|
||||

|
||||
|
||||
@@ -69,7 +69,7 @@ This is all made possible since the swap is linked to a cart, so the same checko
|
||||
|
||||
After the swap has been created and completed by the customer, the merchant can then process the payment of the swap. This includes either refunding or capturing an additional payment, which is decided by the value of the `difference_due` attribute as explained in the [Swap Entity section](#swap-entity-overview).
|
||||
|
||||
The processing of the swap’s payment can be done either using the `SwapService`'s [processDifference method](../../references/services/classes/SwapService.md#processdifference), or using the [Process Swap Payment endpoint](https://docs.medusajs.com/api/admin#orders_postordersorderswapsswapprocesspayment).
|
||||
The processing of the swap’s payment can be done either using the `SwapService`'s [processDifference method](../../references/services/classes/SwapService.md#processdifference), or using the [Process Swap Payment API Route](https://docs.medusajs.com/api/admin#orders_postordersorderswapsswapprocesspayment).
|
||||
|
||||
If the swap requires any additional payment, the customer is expected to have authorized the payment during the [swap and cart completion flow explained earlier](#how-are-swaps-created). The merchant can then capture the payment and the `payment_status` of the swap is set to `captured`.
|
||||
|
||||
@@ -89,9 +89,9 @@ Although you have freedom in how you implement the process, the recommended proc
|
||||
|
||||

|
||||
|
||||
1. The fulfillment is created either using the `SwapService`'s [createFulfillment method](../../references/services/classes/SwapService.md#createfulfillment) or using the [Create a Swap Fulfillment endpoint](https://docs.medusajs.com/api/admin#orders_postordersorderswapsswapfulfillments). This would set the `fulfillment_status` of the swap either to `fulfilled` if all items have been fulfilled, or `partially_fulfilled` if only some items were fulfilled.
|
||||
2. The shipment can then be created using the `SwapService`'s [createShipment method](../../references/services/classes/SwapService.md#createshipment) or using the [Create Swap Shipment endpoint](https://docs.medusajs.com/api/admin#orders_postordersorderswapsswapshipments). This would set the `fulfillment_status` of the swap either to `shipped` if all items have been shipped, or `partially_shipped` if only some items were shipped.
|
||||
3. Alternatively, a fulfillment can be canceled after it has been created using the `SwapService`'s [cancelFulfillment method](../../references/services/classes/SwapService.md#cancelfulfillment) or using the [Cancel Swap’s Fulfillment endpoint](https://docs.medusajs.com/api/admin#orders_postordersswapfulfillmentscancel). This would set the `fulfillment_status` of the swap to `canceled`.
|
||||
1. The fulfillment is created either using the `SwapService`'s [createFulfillment method](../../references/services/classes/SwapService.md#createfulfillment) or using the [Create a Swap Fulfillment API Route](https://docs.medusajs.com/api/admin#orders_postordersorderswapsswapfulfillments). This would set the `fulfillment_status` of the swap either to `fulfilled` if all items have been fulfilled, or `partially_fulfilled` if only some items were fulfilled.
|
||||
2. The shipment can then be created using the `SwapService`'s [createShipment method](../../references/services/classes/SwapService.md#createshipment) or using the [Create Swap Shipment API Route](https://docs.medusajs.com/api/admin#orders_postordersorderswapsswapshipments). This would set the `fulfillment_status` of the swap either to `shipped` if all items have been shipped, or `partially_shipped` if only some items were shipped.
|
||||
3. Alternatively, a fulfillment can be canceled after it has been created using the `SwapService`'s [cancelFulfillment method](../../references/services/classes/SwapService.md#cancelfulfillment) or using the [Cancel Swap’s Fulfillment API Route](https://docs.medusajs.com/api/admin#orders_postordersswapfulfillmentscancel). This would set the `fulfillment_status` of the swap to `canceled`.
|
||||
|
||||
A swap’s fulfillments can be accessed by expanding the `fulfillments` relation and accessing `swap.fulfillments`. A fulfillment is represented by the `Fulfillment` entity.
|
||||
|
||||
@@ -105,7 +105,7 @@ A swap's return can be marked as received, which would adjust the inventory and
|
||||
|
||||
## Canceling a Swap
|
||||
|
||||
A swap can be canceled by the merchant if necessary. It can be done either through the `SwapService`'s [cancel method](../../references/services/classes/SwapService.md#cancel) or the [Cancel Swap endpoint](https://docs.medusajs.com/api/admin#orders_postordersswapcancel).
|
||||
A swap can be canceled by the merchant if necessary. It can be done either through the `SwapService`'s [cancel method](../../references/services/classes/SwapService.md#cancel) or the [Cancel Swap API Route](https://docs.medusajs.com/api/admin#orders_postordersswapcancel).
|
||||
|
||||
A swap can’t be canceled if:
|
||||
|
||||
|
||||
Reference in New Issue
Block a user